一.项目名称
2024年小宝寻花 香港理工大学“数学之旅”国际研学项目
二.项目外方高校
香港理工大学(The Hong Kong Polytechnic University,PolyU)
三.外方高校简介
香港理工大学成立于1937年,公立综合性研究型大学。2023泰晤士高等教育世界大学排名第79位,香港第4位;2023QS世界大学排名第65位,香港第5位;2023U.S.News世界大学排名第100位,香港第4位。香港理工大学位于红磡,是沪港大学联盟、京港大学联盟、粤港澳高校联盟、中欧商学院联盟、中俄工科大学联盟成员高校。
四.项目介绍
1.项目时间和地点
2024年8月20日—2024年8月26日(可调整),共7天
2.项目内容
香港理工大学“数学之旅”海外研学项目,作为西工大小宝寻花 定制项目,课程由PolyU顶尖导师亲自授课,旨在让参与学生了解香港高等教育,体验香港大学生活,感受香港历史文化。
本项目将重点围绕“机器学习+数学模型+深度学习+数据分析”四部分内容,通过“主题报告+学术考察+文化参访”等多形式开展。
(注:项目结束后会颁发结业证书)
五.项目费用
本项目课程费全免,学生需自行承担国际旅费、交通费、住宿费及伙食费等(预计花费5000元/人),港理工协助办理住宿。
六.项目亮点
官方项目:基于两校合作基础,本项目由西工大小宝寻花 与PolyU应用数学系官方对接,合作有保障;
课程免费:项目无课程费,学校协助安排住宿,性价比高;
名师资源:课程由PolyU顶尖导师亲自授课,为西工大学生提供优质专业课程知识,深入体验名校学术氛围;
全英课堂:全英文项目,锻炼学生英语听说读写全方面能力,同时提升学术场景下的英语运用能力;
学术交流:项目将与北京航空航天大学数学科学学院一同开展,促进与兄弟高校优秀学生合作交流;
文化参访:丰富的文化参访活动,深入体验香港风土人情与城市魅力。
七.学校资助政策
欧美、大洋洲、非洲地区不超过10000元/生;
独联体国家不超过8000元/生;
亚洲地区不超过5000元/生。
注:每位同学一个自然年内仅可获得一次寒暑假项目资助。
八.项目联系人
李卓榕,029-88431692,zhuorong.li@xbxunhua.com
九.报名要求
1.报名对象
我校理工科相关专业本科生及研究生,上限40人,报名截止日期3月29日。
2.报名方式
(1)请申请加入“2024数统香港暑期项目交流QQ群”(QQ:713643188),并填写《数统学院-小宝寻花 2024年出国(境)短期交流项目学生信息统计表》(附件)。请将报名信息表、英文成绩证明文件以压缩包形式发送至邮箱zhuorong.li@xbxunhua.com(邮件主题命名为“2024年香港暑期项目+姓名+学院”)。
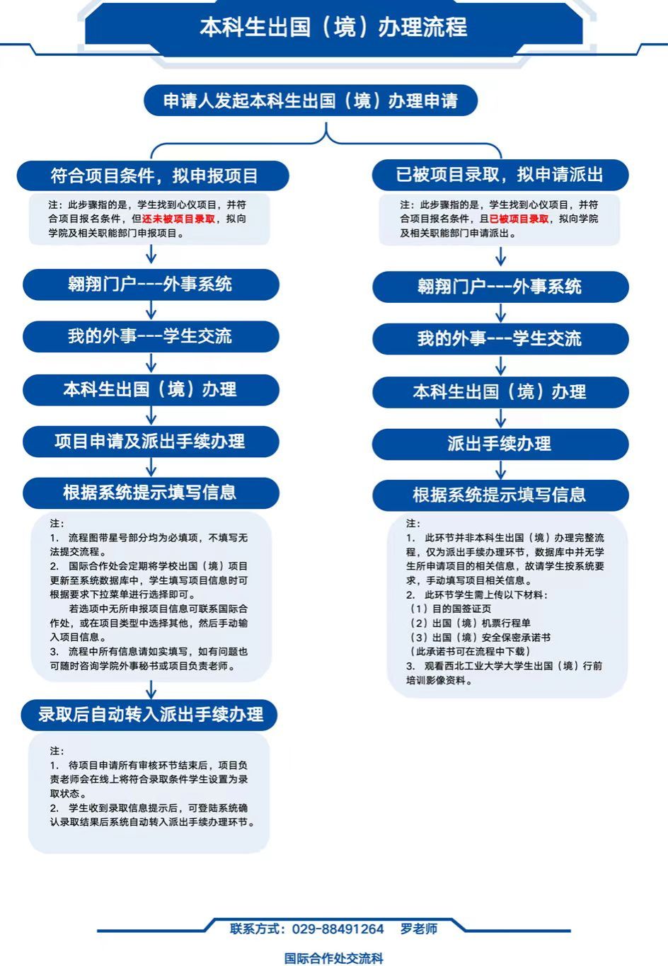
(2)参照下图登陆翱翔门户-外事系统进行网上手续办理。

文字:肖曼玉 李卓榕
审核:都琳

英文


微信二维码